Efficiency.
Certified.*
Dank Energieausweis können Sie Gebäude besser einschätzen.
Energieausweise dienen dem Zweck, dass potenzielle Mieter oder Käufer Gebäude miteinander vergleichen können, bevor sie sich dafür oder dagegen entscheiden. Die Daten im Energiebedarfs- und Energieverbrauchsausweis geben wichtige Anhaltspunkte, damit Sie aufgeklärte Entscheidungen treffen können und nicht später ungewünschte Überraschungen erleben müssen. Hier alle Infos zu diesen nützlichen Dokumenten.
Mehr zum EnergieausweisEnergieausweise sollen es z.B. beim Kauf eines Hauses oder dem Mieten einer Wohnung ermöglichen Gebäude miteinander zu vergleichen.
Eine Aussage über den tatsächlichen Verbrauch nach Einzug ist schwierig, da dieser stark vom Nutzer abhängt.
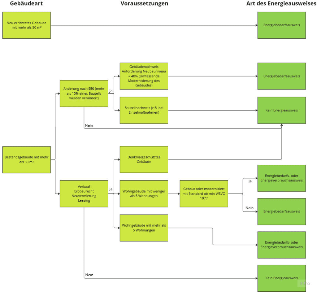
Man unterscheidet zwischen Energiebedarfsausweis und Energieverbrauchsausweis. Das Bundesministerium für Wohnen, Stadtentwicklung und Bauwesen hat dazu eine informative FAQ-Seite zusammengestellt.
Energiebedarfsausweis
Der Energiebedarfsausweis basiert auf dem berechneten Energiebedarf des Gebäudes und lässt die Nutzereinflüsse außer acht.
Energieverbrauchsausweis
Der Energieverbrauchsausweis basiert auf dem tatsächlichen Verbrauch der letzten Jahre und ist sehr stark nutzerabhängig.
Energiebedarfs- und Energieverbrauchsausweis
Quelle: Bundesanzeiger vom 8.10.2020 Bundesministerium für Wirtschaft und Energie | Bundesministerium des Innern, für Bau und Heimat
Während ein Verbrauchsausweis schnell auf Basis von 3 Verbrauchsabrechnungen und ein paar Eckdaten erstellt ist, muss für den Bedarfsausweis der energetische Zustand des Gebäudes (Dämmung, Technik,…) genau abgebildet werden, um den Energiebedarf zu berechnen. Daher auch der erhebliche Preisunterschied.
Folgende Grafik zeigt, wann welche Art von Energieausweis ausgestellt werden muss:


